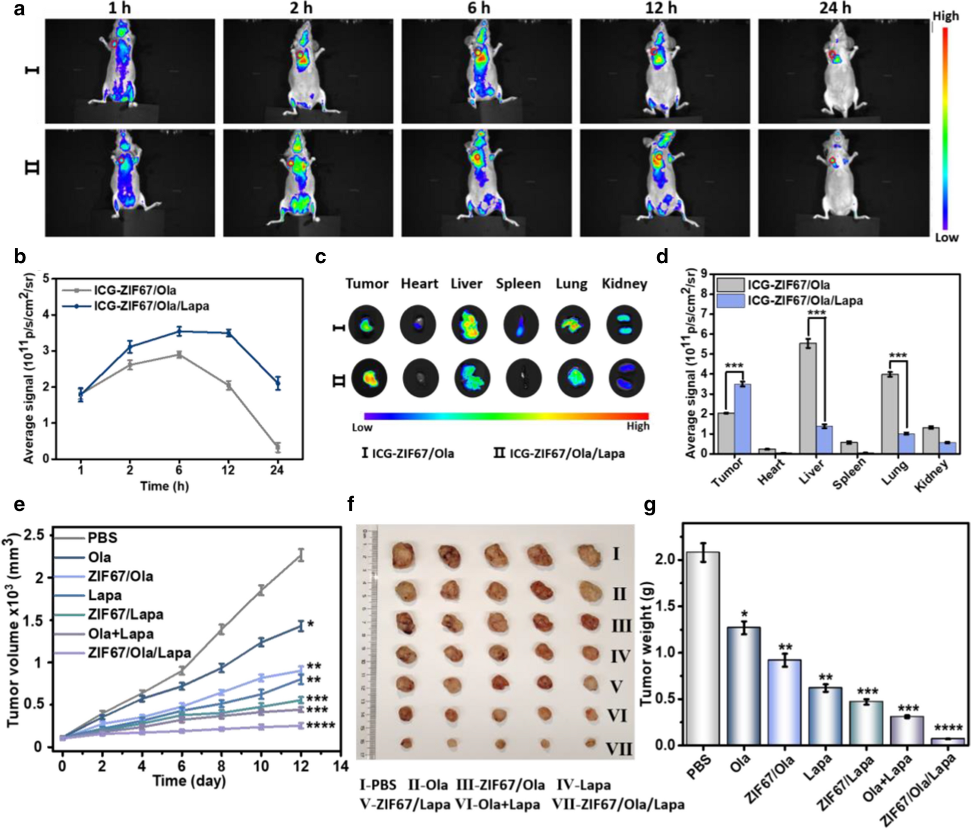
Fig. 4

In vivo biodistributions and enhanced CDT of ZIF67/Ola/Lapa nanoparticles against tumor. a In vivo distributions of ICG-ZIF67/Ola and ICG-ZIF67/Ola/Lapa after intravenous administration. The red circle represents the tumor. b Fluorescence intensity of the tumor tissues at various time points. c Representative fluorescence images of dissected organs and tumors at 12 h. d Semiquantitative analysis of fluorescence intensity of the major organs and tumor tissues collected at 12 h. (n = 3, ***p < 0.001). e Tumor growth curves of mice after various treatments. f Digital photos of excised tumor from the mice and g the average tumor weight after 12 days of treatment. (n = 5, *p < 0.05, **p < 0.01, ***p < 0.001)