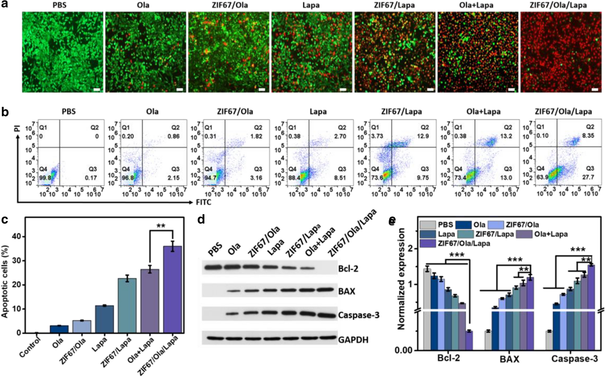
Fig. 3

Cellular apoptosis induced by ZIF67/Ola/Lapa nanoparticles. a Fluorescence images of Calcein AM (green, live cells) and PI (red, dead cells) costained MDA-MB-231 cells after incubation with Ola, ZIF67/Ola, ZIF67/Lapa, Lapa, ZIF67/Lapa, Ola + Lapa and ZIF67/Ola/Lapa. Scale bar: 100 μm. b Cell apoptosis assay and c quantitative analysis of total apoptosis rate of MDA-MB-231 cells after incubating with different formulations for 6 h via Annexin V/PI staining. d Western blot results and e corresponding statistical data of the Bcl-2, BAX and Caspase-3 expressions in the MDA-MB-231 cells that received different treatments as indicated. (**p < 0.01, ***p < 0.001)