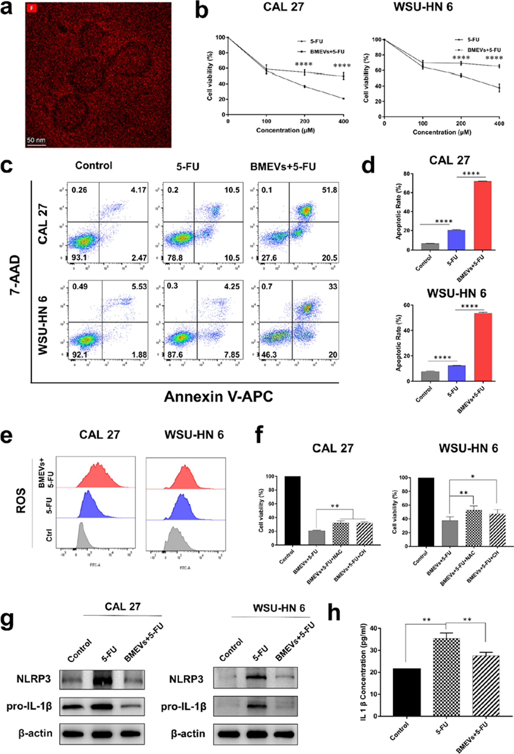
Fig. 5

Synergistic effect of BMEVs and 5-FU on OSCC. a TEM image of fluorine element mapping; b CCK-8 assay to evaluate the cell viability of CAL27 and WSU-HN6 cells treated with different concentrations of 5-FU and BMEVs combined with 5-FU; c Flow cytometry analysis of the apoptosis of CAL 27 and WSU-HN 6 induced by 5-FU and BMEVs + 5-FU; d representative column graph analysis of the apoptosis rate; e Flow cytometry assay of the intracellular ROS levels; f Cell viability of CAL 27 and WSU-HN 6 cells treated with BMEVs + 5-FU and NAC or CH; g Western blot analysis of the NLRP3 and pro-IL-1β expression after 5-FU and BMEVs + 5-FU treatment; h The IL-1β concentration in CAL27 cultured medium