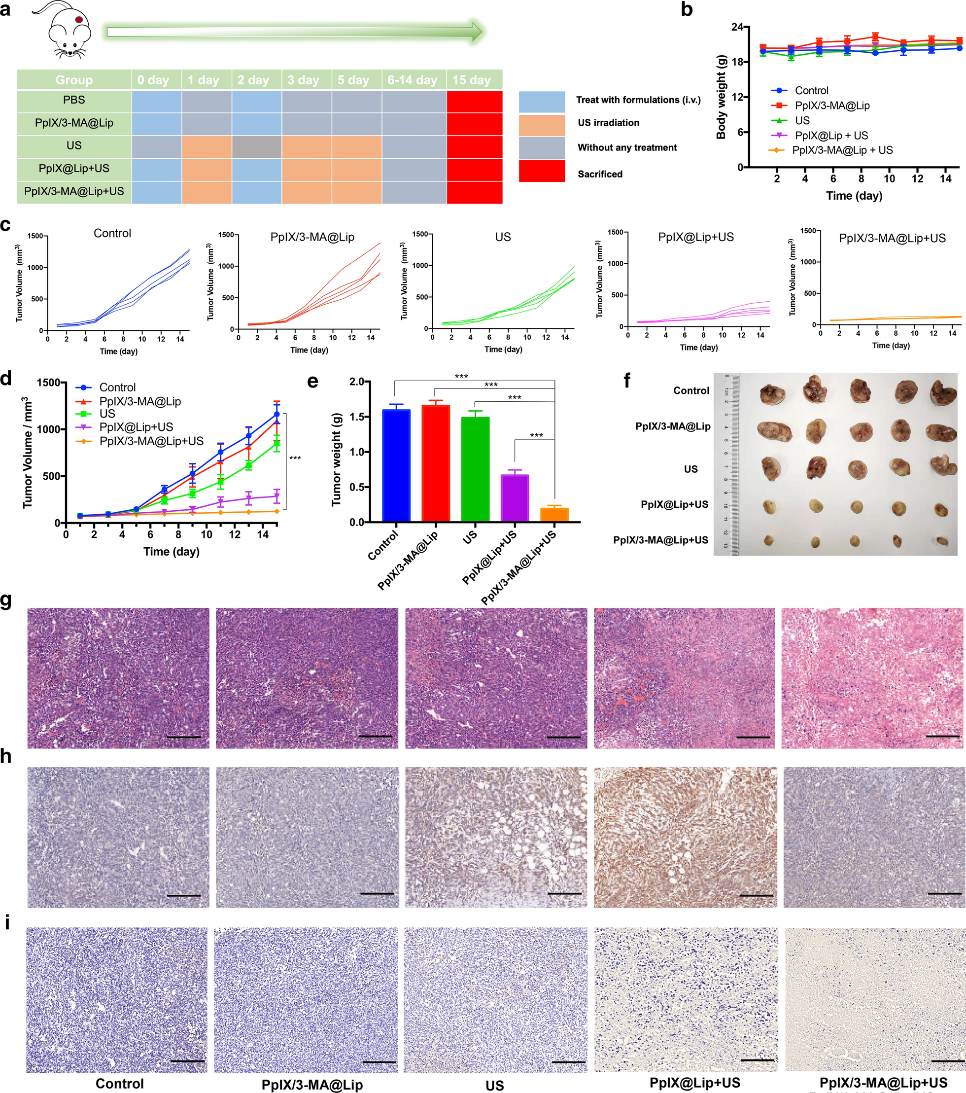
Fig. 6

In vivo synergistic antitumor efficiency of SDT and autophagy inhibition. a Schematic illustration of tumor-bearing mice treated with different formulations under US irradiation (1.0 MHz, 2.5 W cm−2, 50% duty cycle, 5 min) (n = 5). b Curves of body weight of tumor-bearing mice with different treatments during 15 days. c, d Tumor-volume evolutions during the therapeutic period. e Average tumor weights and f photograph images of excised tumors from different groups on the 15th day. Values are presented as means ± s.d. (n = 5) ***P < 0.001. g H&E, h) LC3, and i TUNEL staining images of excised tumors from different groups. Scale bar = 100 μm