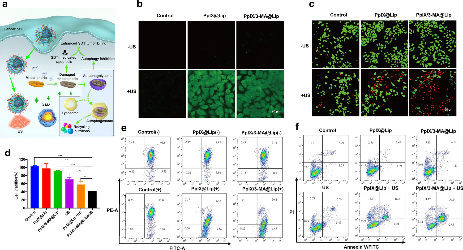
Fig. 5

In vitro autophagy inhibition-enhanced SDT efficacy by accelerating cell apoptosis. a The synergistic anti-tumor mechanism of SDT and autophagy inhibition. b, c CLSM images of MCF-7 cells stained with DCFH-DA for ROS detection, and Calcein-AM/PI for live /dead cells identification after different treatments. d Viability assays of cancer cells. Values are presented as means ± s.d. (n = 3) *P < 0.05, **P < 0.01, ***P < 0.001. e, f Flow cytometry analysis for the destruction of MMP and evaluation of apoptosis at various stages after different treatments