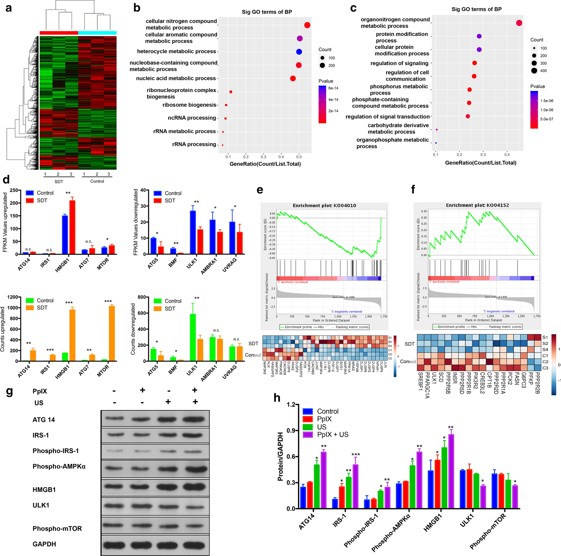
Fig. 4

Transcriptome high throughput sequencing of mRNA expressions with SDT. a Heat map diagram of 1095 differentially expressing mRNAs including 561 up-regulations and 534 down-regulations. b, c Corresponding gene expression ratios for up-regulated and down-regulated GO classifications. d FPKM value and counts of typical mRNA expressions associated with cytoprotective autophagy treated with SDT. Values are presented as means ± s.d. (n = 3) *P < 0.05, **P < 0.01, and n.s. for non-significant. e, f Gene set enrichment analysis (GSEA) for autophagy-related signaling pathway after SDT. g, h Western blot verification analysis for the expressions of autophagy-related proteins after SDT. GAPDH was used as a loading control. Quantitative data are presented as means ± s.d. (n = 3) *P < 0.05, **P < 0.01, and *** P < 0.001