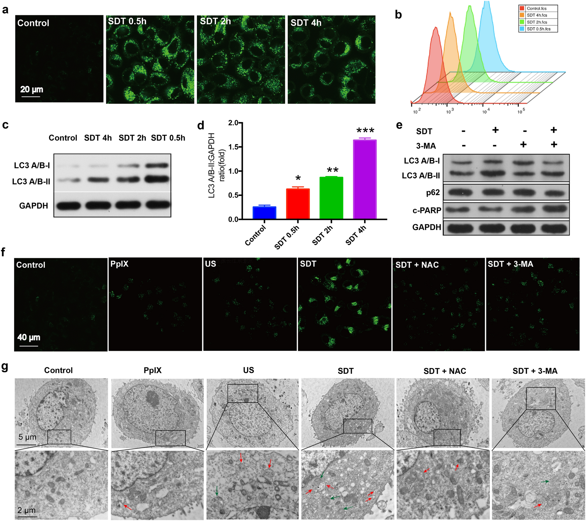
Fig. 3

In vitro evaluation of autophagy induction by SDT and autophagy inhibition by 3-MA. a, b CLSM images and flow cytometry analysis of MCF-7 breast cancer cells stained by DAPGreen for monitoring cytoprotective autophagy induced by SDT treatment at different time points. c, d Western blot analysis for LC3-I and LC3-II and corresponding quantitative data of LC3-II relative to GAPGH. GAPDH expression level serves as the loading control. Quantitative data are presented as means ± s.d. (n = 3) *P < 0.05, **P < 0.01, and *** P < 0.001. e Western blot analysis for the expressions of autophagy indicator proteins LC3B and p62, and apoptosis indicator protein c-PARP in MCF-7 cells after different treatments. GAPDH was used as a loading control. f CLSM images of MCF-7 cells stained by DAPGreen treated with nothing (control), PpIX, US, SDT, SDT + NAC, and SDT + 3-MA. g TEM images of MCF-7 cells treated with nothing (control), PpIX, US, SDT, SDT + NAC, and SDT + 3-MA. Red arrows indicate autophagosome and green arrows indicate autolysosome