Fig. 6
From: Synergy of hypoxia relief and heat shock protein inhibition for phototherapy enhancement

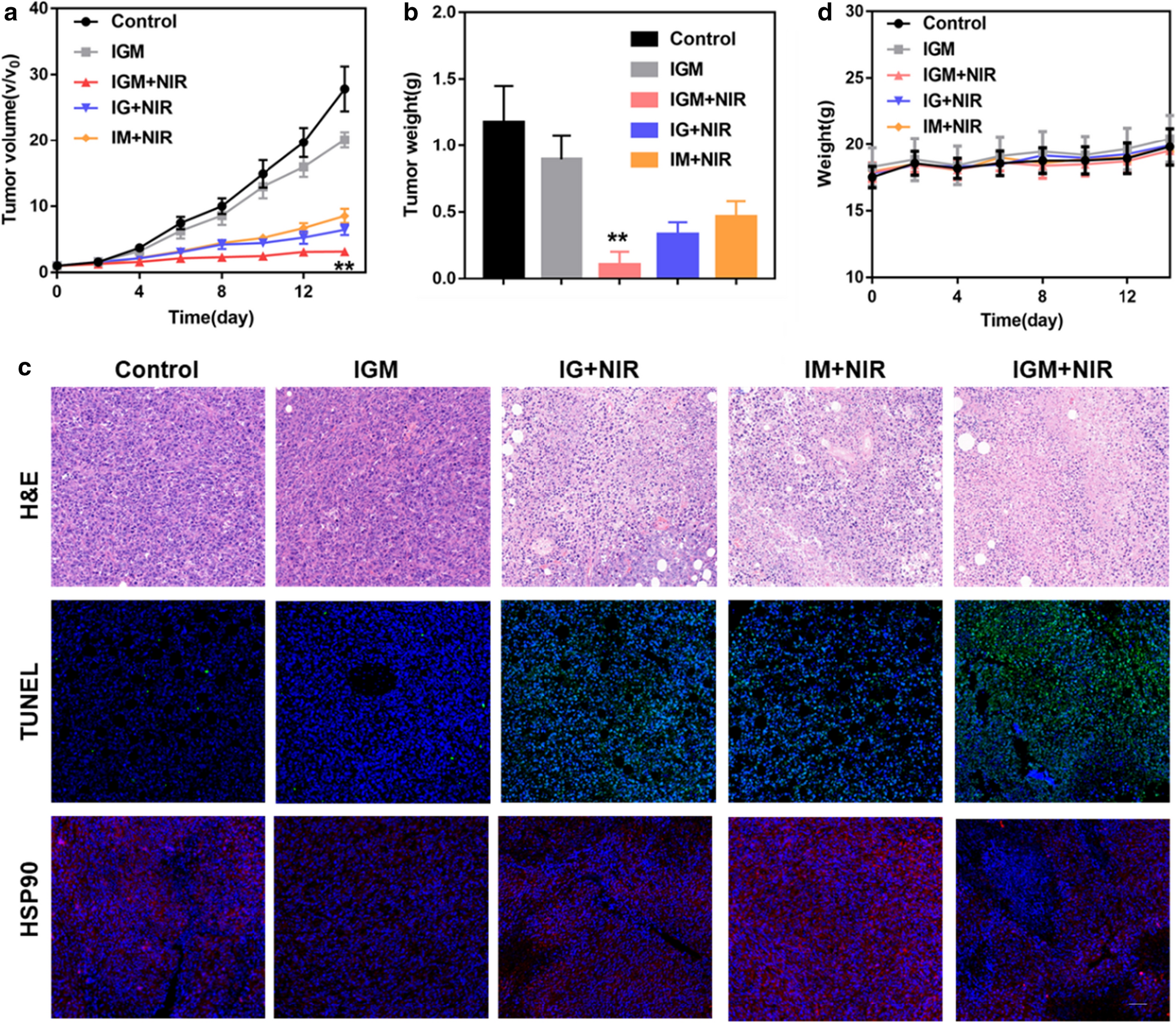
Anti-tumor effect of IGM in vivo. a Time-dependent tumor growth curves in 4T1 tumor after various treatments with intravenous injection (n = 6, **P<0.01, IGM + NIR vs. other groups). b Tumor weight at the end of treatment (n = 6, **P<0.01, IGM + NIR vs. other groups). c H&E, TUNEL, and HSP-90 staining of tumors at day 3 after various treatments (Scale bar = 100 μm). d Body weight of mice in different groups during therapy period. Data are expressed as mean ± SD (n = 6)